1.5 KiB
How to release new versions of the Ruma crates
Releasing one of the crates is very simple since it is entirely automated. The only thing you have to do is to run
cargo xtask release {crate} {version}
The xtask script will then take care of
- updating all affected
Cargo.tomls - adding a new version header to the changelog
- collecting the changes from the changelog
- creating a release commit
- publishing the new release to crates.io
- creating a release tag and GitHub release if applicable
If some part of cargo xtask release fails, for example because of internet
connectivity issues, you can run the exact same command again to retry. Steps
that were already completed will be detected and an option to continue with
the next step will be given.
Dependencies
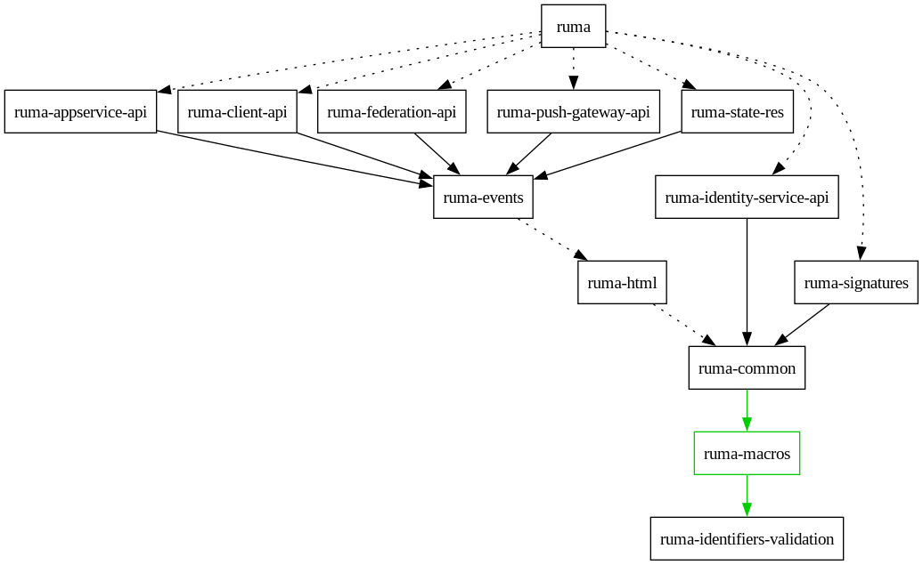
Dependencies obviously need to be released before dependents. Also, a breaking change release in a dependency should usually be followed by a new release of all dependents.
cargo depgraph --all-features --dedup-transitive-deps --workspace-only --build-deps --exclude xtask | dot -Tpng > contrib/workspace_deps.png
Other repositories
Crates in other repositories in the ruma organization depend on the ruma crate and should be updated and possibly released at least after a breaking release:
